关于进一步规范我市房屋建筑和市政基础设施工程施工图全流程管理工作的通知

2024-01-19
公告通知



申请须知


 “多审合一”是北京市建设工程的管理系统,用于建设项目的管理。建设项目施工图设计文件审查相关事宜需在此平台完成。请您在施工审查申报前全面了解多审合一的管理规则后行申报。


建设工程勘察设计质量管理分类

 建设工程勘察设计质量管理分为两大类:市政轨道类工程、房屋建筑类工程,均属于北京市建设工程勘察设计质量管理范畴。
建设工程勘察设计质量管理分类图示:



建设工程勘察设计质量管理说明

   1、 本市行政区域范围内新建、改建、扩建房屋建筑不再开展施工图事前审查,各项行政许可和政府服务事项不再将施工图审查结果作为前置条件和申报条件。
      2、 本市行政区域范围内新建、改建、扩建房屋建筑工程由建设单位、勘察、设计单位开展告知承诺并将勘察报告和施工图设计文件在北京市数字化审图系统存档备查
      3、 存档备查的施工图自动加盖二维码,作为监督检查、施工验收的依据。
      4、 对存档备案的勘察设计文件开展多部门联合抽查,联合抽查的主要内容是建设工程规划许可、工程建设强制性标准、编制深度要求、土地出让约定内容、绿色建筑、建筑节能、装配式、无障碍设计等。
      5、 联合抽查过程中发现的问题,依法对建设单位、勘察设计单位采取整改、信用惩戒、罚款、降低资质等级等行政处理。
      6、 住建部第51号第十四条规定的特殊建设工程实施消防设计事前审查,其中新建、改建、扩建房屋建筑工程需报送全套施工图,获得消防审查意见书后系统自动完成勘察设计文件存档备案并加盖二维码,接受新改扩建工程事后备案抽查。
      7、 市政基础设施工程、机要工程、政府投资的重大工程和重要民生项目按照“多审合一”事前审查程序和要求开展。


根据规定需在开工前上传施工图的工程

(一)房屋建筑工程(大于300平方米)。
   1.新建扩建、现状改建项目。
   2.内部改造项目。
   (1)老旧小区综合整治工程及加装电梯工程;
   (2)改变建筑主体和承重结构的工程。
   3.政府投资的重大工程和重要民生项目。
(二)市政基础设施及轨道交通工程。
(三)《建设工程消防设计审查验收管理暂行规定》(住房和城乡建设部令第58号)第十四条所规定的特殊建设工程。
(四)低风险工程(需取得低风险工程施工许可)。


内部装修改造工程特殊工程认定举例

10000平米以上商场内部改造是否需要重新办理消防验收于续?(2021-12-02)
住房和城乡建设部回复:
建筑面积大于10000平方米商场的内部改造工程,如为整体改造,属于《建设工程消防设计审查验收管理暂行规定》第十四条规定的特殊建设工程,应当依法办理消防设计审查验收于续;如为局部改造, 符合《建设工程消防设计审查验收管理暂行规定》第十四条所列情形的。应当依法办理消防设计审查验收于续,属于其他建设工程的应当依法办理消防验收备案于续。
(以上举例引自住建部官网“政务咨询“栏目 (https://www.mohurd.gov.cn/interaction/consult/query)

附:中华人民共和国住房和城乡建设部令第51号第十四条

第十四条  具有下列情形之一的建设工程是特殊建设工程:
      (一)总建筑面积大于二万平方米的体育场馆、会堂,公共展览馆、博物馆的展示厅;
      (二)总建筑面积大于一万五千平方米的民用机场航站楼、客运车站候车室、客运码头候船厅;
      (三)总建筑面积大于一万平方米的宾馆、饭店、商场、市场;
      (四)总建筑面积大于二千五百平方米的影剧院,公共图书馆的阅览室,营业性室内健身、休闲场馆,医院的门诊楼,大学的教学楼、图书馆、食堂,劳动密集型企业的生产加工车间,寺庙、教堂;
      (五)总建筑面积大于一千平方米的托儿所、幼儿园的儿童用房,儿童游乐厅等室内儿童活动场所,养老院、福利院,医院、疗养院的病房楼,中小学校的教学楼、图书馆、食堂,学校的集体宿舍,劳动密集型企业的员工集体宿舍;
      (六)总建筑面积大于五百平方米的歌舞厅、录像厅、放映厅、卡拉OK厅、夜总会、游艺厅、桑拿浴室、网吧、酒吧,具有娱乐功能的餐馆、茶馆、咖啡厅;
      (七)国家工程建设消防技术标准规定的一类高层住宅建筑;
      (八)城市轨道交通、隧道工程,大型发电、变配电工程;
      (九)生产、储存、装卸易燃易爆危险物品的工厂、仓库和专用车站、码头,易燃易爆气体和液体的充装站、供应站、调压站;
      (十)国家机关办公楼、电力调度楼、电信楼、邮政楼、防灾指挥调度楼、广播电视楼、档案楼;
      (十一)设有本条第一项至第六项所列情形的建设工程;
      (十二)本条第十项、第十一项规定以外的单体建筑面积大于四万平方米或者建筑高度超过五十米的公共建筑。

附表1-1:各类建设工程分类认定标准:

附表1-2:特殊建设工程认定标准:

附表1-3:社会投资低风险工程认定标准:
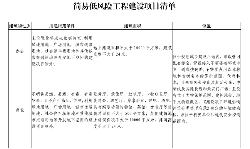
    社会投资低风险工程建设项目是指:建筑高度24米以下,地上建筑面积1万平方米以下(地下建筑面积不大于2000平方米)的建筑工程。具体见下简易低风险工程建设项目清单:




 



手机:137-2000-0781

地址:北京市朝阳区佳境天成望京中环南路甲2号佳境天成B-2305号

感谢对南水设计的关注

Copyright © 2019 - 2027南水工程勘察设计院有限责任公司 |京ICP备19009062号