坚持做好疫情防控工作!

2021-02-08

近日,上海、天津等地陆续出现了新冠肺炎本土病例,全球肺炎疫情仍处于紧张状态,防疫工作仍然不能放松。


图片

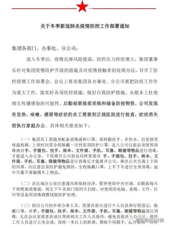
       今日,公司董事长针对冬季新冠肺炎疫情防控工作作出了新的部署,明确提出了集团各分公司、办事处要做好防控措施,做好自我保护,从根本上杜绝相互传染感染的可能性。

图片

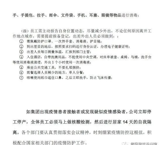
       集团总经办也针对此次疫情防控会议作出了通知,通知明确了各部门、办事处、分公司的具体要求。

图片

图片

                 外来人员登记、消毒处

图片

       进入冬季,各种病毒肆虐,呼吸道疾病也进入高发期,所以疫情防控工作尤为重要,希望每位员工都能够重视起来,戴口罩,勤洗手,勤消毒,为自己和他人的健康尽一份力量。




手机:137-2000-0781

地址:北京市朝阳区佳境天成望京中环南路甲2号佳境天成B-2305号

感谢对南水设计的关注

Copyright © 2019 - 2027南水工程勘察设计院有限责任公司 |京ICP备19009062号